Next: , Up: How the whole thing works internally   [Contents][Index]


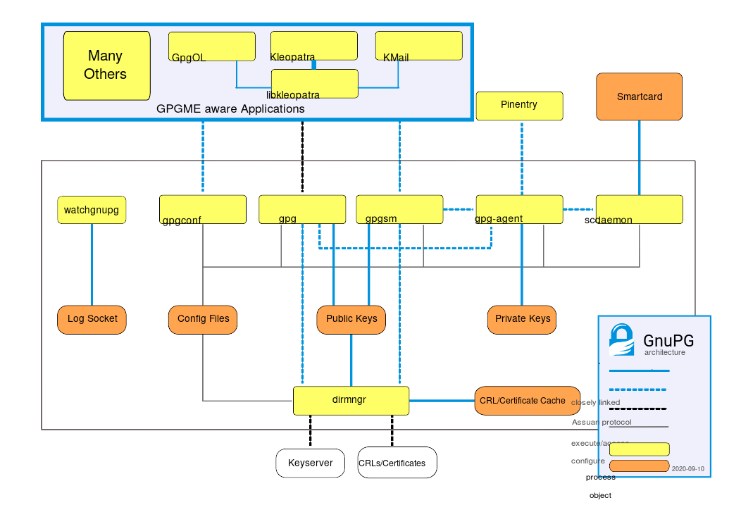
14.4.1 How the components work together

GnuPG modules

Figure 14.1: GnuPG module overview